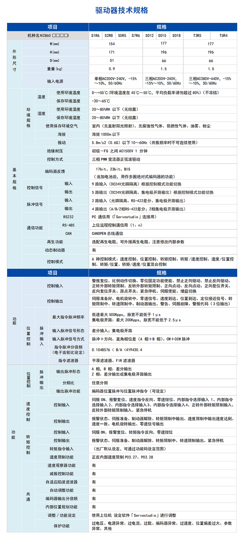
MZ860P系列伺服驱动器
MZD60系列低压伺服驱动器
MZ800P系列伺服驱动器
产品中心
联系我们
电话:025-57506668 57506669
手机:18951948548
网址:www.china-oulu.com
地址:江苏省南京市六合区雄州工业园